
免疫檢查點抑制劑等免疫療法的成功應用,表明免疫系統可以成功地利用其進行有效的抗癌治療。但由于只有某些癌癥類型或某癌癥類型內的一部分患者可以對免疫療法產生反應,因此基于每種腫瘤類型的免疫環境進行合理的患者選擇對于獲得最佳獲益至關重要。
為更好地了解血液癌癥的生物學特性以及發現潛在的免疫治療策略,芬蘭研究團隊通過追蹤了多發性骨髓瘤、淋巴瘤、白血病等血液系統惡性腫瘤中發生的免疫變化。研究團隊將涉及36種血液癌癥類型的8,000多個轉錄組和2,000個癌癥樣本的基因多組學數據整合在一起,分析了免疫學特征如何與癌癥亞型、遺傳和表觀遺傳學改變以及患者生存率相關聯,并通過實驗驗證了主要發現。近日,該研究成果發表在Cancer Cell,文章題為“Immunogenomic Landscape of Hematological Malignancies”。該研究將免疫學與血液惡性腫瘤中的癌癥亞型和基因組學聯系起來,為相關研究提供了豐富的資源。

赫爾辛基大學血液學和轉化免疫學研究員Satu Mustjoki與東芬蘭大學生物醫學研究員Merja Heinaniemi共同領導了該研究。借助針對Hemap基因表達資源(一個表征血液惡性腫瘤分子表型的交互式在線資源)的細胞類型分類和未分類樣本生成的基于陣列的基因表達譜,研究人員分析了跨越36種血液癌癥類型的8472個樣本的轉錄組,并將它們與629個正常血液樣本和530個細胞系樣本進行比較,以全面分析血液癌癥轉錄組的免疫學特性。同時,研究團隊還通過RNA測序和單細胞RNA-seq實驗,驗證了100多種急性髓樣白血病(AML)和MDS樣本中的免疫、表觀遺傳和腫瘤相互作用。研究團隊分析了包含體細胞突變、拷貝數、表達、甲基化、臨床等多組學數據,以及針對癌癥基因組圖譜、CoMMpass、BeatAML和其他項目的近2400例彌漫性大B細胞淋巴瘤、AML、多發性骨髓瘤或相關細胞系樣本數據。

研究概要圖
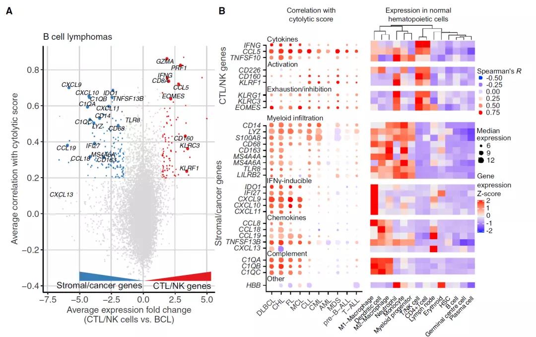
該研究確定了免疫浸潤和免疫排斥的癌癥之間的微環境和遺傳差異,并證明了表觀遺傳組成與抗原呈遞之間的聯系。在以TP53突變為標志的MDS相關AML病例中,研究發現了細胞毒性T細胞和自然殺傷細胞浸潤的跡象。在活化的B細胞樣彌漫性大B細胞淋巴瘤中,似乎增強了細胞溶解性淋巴細胞的浸潤,盡管該淋巴瘤傾向于干擾素-γ相關的免疫信號。

不同免疫環境與淋巴瘤和白血病中的細胞溶解浸潤有關
研究團隊在血液系統惡性腫瘤中進行了甲基化模式分析,發現甲基化變化可抑制AML中的HLA基因并誘導骨髓瘤中的癌癥抗原。包括基因表達數據在內的綜合分析則指向了可能適用于某些癌癥類型的免疫靶標。例如,在髓樣惡性腫瘤中,分析顯示含有VISTA蛋白的免疫檢查點的表達增強,其他腫瘤條件下PD-L1或CD70免疫檢查點的表達更為明顯。該研究表明基因組和微環境因素與不同腫瘤之間免疫狀況的變化有關。研究結果強調了整合免疫領域不同方面的遺傳、表觀遺傳、轉錄組數據以及腫瘤微環境的的必要性,有助于全面了解可能影響免疫療法反應的潛在決定因素。研究發現的相關特征為患者的治療和生存提供了線索,支持了將免疫學特性以及遺傳和表觀遺傳學特征納入預后預測模型的重要性。
參考資料:
1. Immunogenomic Landscape of Hematological Malignancies. Cancer Cell, 2020, DOI:https://doi.org/10.1016/j.ccell.2020.06.002
https://www.cell.com/cancer-cell/fulltext/S1535-6108(20)30275-0
2.Study Spells Out Immune, Genomic, Epigenomic Interactions in Hematological Malignancies
https://www.genomeweb.com/sequencing/study-spells-out-immune-genomic-epigenomic-interactions-hematological-malignancies#.Xwu2njMpj2c
- 上一條:一二三代基因測序技術的發展與應用
- 下一條:白血病融合基因檢測的意義
- 血友病患者的家庭治療和護理 2023-03-31
- 血液病患者到底該不該接種新型冠狀病毒疫苗? 2023-02-28
- “陽過”該如何消毒 2023-01-29
- 人體鐵過載,什么方法可以去除? 2022-11-30
- 骨髓增生異常綜合征(MDS)鐵過載的檢查方法 2022-10-30









